Prodhuesi gjerman i automjeteve paraqiti një patentë për një lloj të ri pezullimi që lejon një makinë të mbledhë energjinë elektrike të prodhuar nga gunga në rrugë.
Një patentë e re nga BMW mund të zhbllokojë potencialin gjenerues të energjisë së një prej veçorive moderne më përcaktuese të Amerikës: një infrastrukturë rrugore mjerisht të pamjaftueshme dhe të pafinancuar.
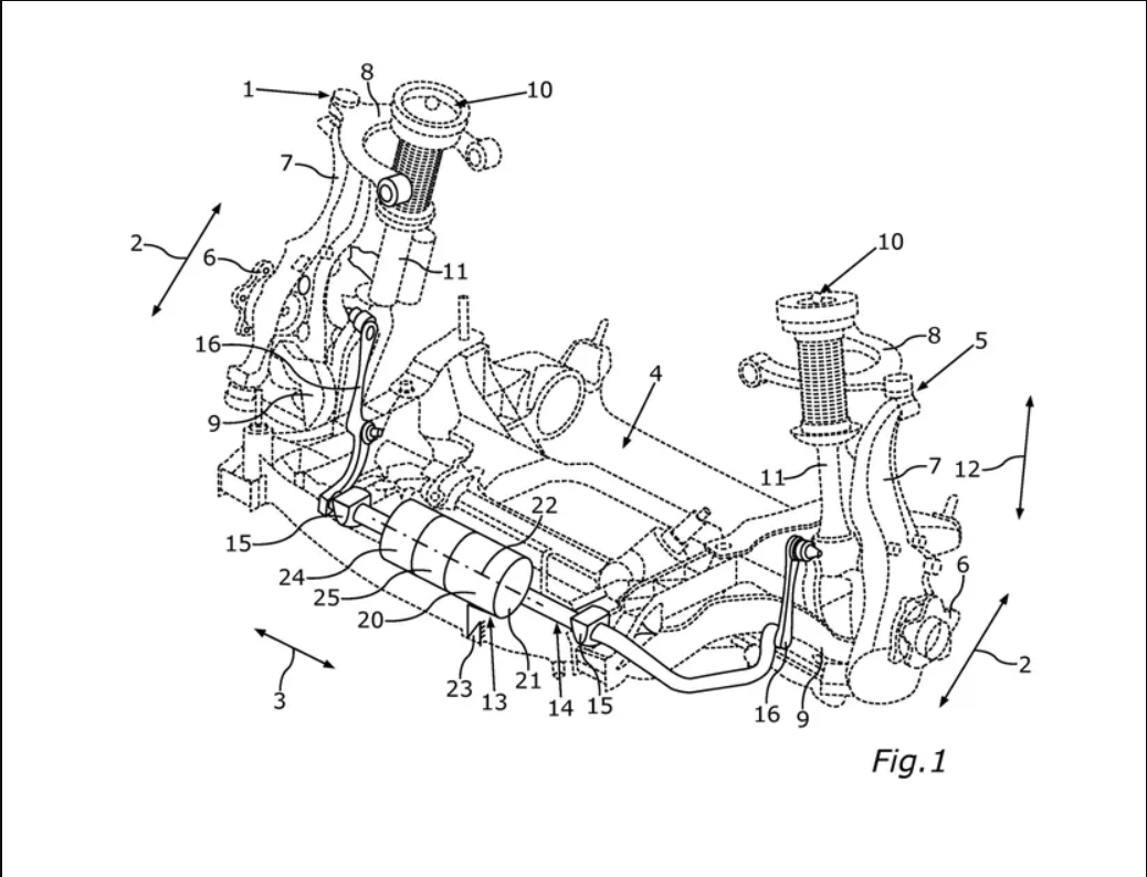
Faqja e lajmeve e entuziastëve të makinave CarBuzz zbuloi një dokument nga zyra kombëtare gjermane e patentave që zbulon një dizajn të ri të pezullimit, i cili, nëse zhvillohet dhe vihet në prodhim, do të lejojë një makinë të mbledhë energjinë elektrike të prodhuar nga gunga në rrugë.
Patenta, e cila u gjet dhe u verifikua në mënyrë të pavarur nga The Verge, mund të përfaqësojë një mënyrë të re për të karikuar baterinë e një automjeti elektrik përmes drejtimit normal dhe të përditshëm sa herë që gjërat bëhen me gunga – gjë që, për shumë prej nesh, është në thelb gjatë gjithë kohës.
Ajo funksionon kështu, sipas një përkthimi të përafërt në anglisht të dokumenteve të patentës: normalisht, energjia nga pezullimi i një makine që lëviz lart e poshtë kur një rrotë godet një përplasje ose një kthesë në rrugë, në mënyrë efektive harxhohet si energji termike. Por konfigurimi i propozuar në patentë përfshin një gjenerator të vogël, volant dhe tufë në pezullimin që vepron për të kapur energji gjatë këtij procesi.
Pasi rrota e një makine lëviz lart në përgjigje të një përplasjeje, gjeneratori angazhohet dhe energjia që rezulton përdoret për të rimbushur baterinë EV ose një bateri konvencionale 12V të automobilave. CarBuzz spekulon se sistemi mund të përdoret në një model të ardhshëm elektrik, si një BMW i7: një makinë më e madhe, më komplekse, më e shtrenjtë që i përshtatet një veçorie të tillë.
Një zëdhënës i BMW nuk ktheu menjëherë një kërkesë për koment nëse ky sistem i veçantë po shkon për prodhim, por vlen të përmendet se kompanitë e makinave paraqesin patenta gjatë gjithë kohës dhe jo të gjitha bëhen realitet.
Ideja e transformimit të energjisë kinetike nga përplasjet e rrugëve në energji elektrike nuk është krejtësisht e re, edhe pse kjo patentë e veçantë BMW u regjistrua në maj 2021 dhe u publikua në internet në fund të nëntorit të këtij viti. Në vitin 2016, rivali gjerman Audi njoftoi se po zhvillonte një prototip të quajtur “eROT”, ose amortizues rrotullues elektromekanikë, i cili gjithashtu do të konvertonte energjinë kinetike të krijuar gjatë ngjeshjes së pezullimit të makinës në energji elektrike për një sistem elektrik 48 volt. konfigurimi i butë hibrid” që është bërë gjithnjë e më i zakonshëm në makinat luksoze vitet e fundit.
Megjithatë, sistemi eROT nuk hyri kurrë në prodhim dhe është e paqartë nëse Audi është ende duke e zhvilluar atë sot. Për më tepër, kompania me bazë në Utah Gig Performance thotë se është duke punuar në një teknologji të ngjashme si për kamionët e rëndë elektrikë ashtu edhe për automjetet elektrike të pasagjerëve.
Pavarësisht, patenta e BMW (dhe njoftimi i Audi nga disa vite më parë) është një shembull i fortë se si prodhuesit e automjeteve, duke u përballur me rregulla gjithnjë e më të rrepta të ekonomisë së karburantit dhe emetimeve, duke rritur gjithashtu gamën e automjeteve elektrike, po kërkojnë çdo rrugë të mundshme për t’i bërë automjetet e tyre më efikase. Për vite me radhë, BMW, Mini dhe Rolls-Royce kanë përdorur të dhënat GPS për të përcaktuar rrugën përpara, në mënyrë që transmetimet automatike të mund të zhvendosen në kohë optimale për të maksimizuar ekonominë e karburantit. Dhe shumë automjete moderne EV përdorin harta komplekse të rrugëve të krijuara për të ndihmuar drejtuesit të planifikojnë se si do të duket diapazoni i tyre elektrike në një udhëtim rrugor.
Por nëse kompanitë e makinave duan të shfrytëzojnë gropat, gungat dhe dëmtimet në rrugë për të shtrydhur më shumë rreze elektrike, ato mund të jenë në diçka në SHBA në veçanti, një vend që urren të paguajë për të ruajtur infrastrukturën e tij rrugore pothuajse aq sa urren të paguajë. për hekurudhat dhe transportin publik (për të cilin me të vërtetë, me të vërtetë urren të paguajë.)
Sipas një raporti të Institutit Urban jofitimprurës, në vitin 2019, vetëm 42 për qind e shpenzimeve të autostradave dhe rrugëve të Amerikës shkuan për mirëmbajtjen, mirëmbajtjen dhe përmirësimet e sigurisë rrugore, ndërsa 58 për qind e mbetur shkuan për shpenzime kapitale për autostrada dhe rrugë të reja. Kjo ndarje ka ekzistuar që nga fundi i viteve 1970.
Për më tepër, mungesa tronditëse e investimeve në alternativat e tranzitit nënkupton më shumë makina dhe kamionë në të njëjtat rrugë, duke çuar në mënyrë të pashmangshme në dëmtime dhe përkeqësim të rrugëve – për të mos thënë asgjë për trafikun dhe ndotjen.
Natyrisht, nuk është ende e qartë se patenta e BMW-së, nëse zbatohet, do të thotë se rrugët e ashpra prodhojnë më shumë energji elektrike sesa ato të lëmuara. Por nëse duhet të përballeni me gropat në rrugën tuaj për në punë, sepse nuk keni asnjë mënyrë tjetër për të arritur atje, mund të ndihmoni gjithashtu në rimbushjen e baterisë së EV-së tuaj ndërsa jeni në të.






